德赢VWIN

德赢·(VWIN)官方网站-AC米兰官方相助同伴 目今位置: : : 首页 产品中心>AC/DC电源治理芯片>隔离电源>SSR光耦驱动
简述
BP87122 是一款高集成度 、、、高效率 、、、低待机功耗的电流模式PWM 控制芯片,,,适用于全电压规模90~265VAC输入Flyback变换器应用。 芯片内部集成了 750V的复合功率管,,,支持CCM 和DCM事情模式。重载下芯片事情于 65 kHz 牢靠开关频率,,,中等负载时由 FB 反馈电压信号控制内部振荡器事情于降频模式,,,减小系统开关消耗。轻载和空载时势情于跳频模式,,,进一步降低系统开关消耗,,,使待机功耗小于 75 mW。
优势

    全电压规模(90~265 VAC)知足六级能效

    <75 mW 待机功耗

    内部集成 750V的复合功率管

    内置软启动功效

    满载牢靠 65 kHz,,,最低事情频率 22 kHz,,,无音频噪声

    跳频模式,,,改善轻载效率

应用领域
  • QC/USB PD/可编程 AC/DC 充电器
  • 高效率反激式 AC/DC 适配器
  • AC/DC辅助电源
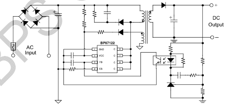
典范应用原理图
德赢·(VWIN)官方网站-AC米兰官方相助同伴
封装
  • 德赢·(VWIN)官方网站-AC米兰官方相助同伴
手艺文档
文档类型 问题 类型 文件下载
规格书 BP87122 pdf 完整版
德赢·(VWIN)官方网站-AC米兰官方相助同伴
德赢·(VWIN)官方网站-AC米兰官方相助同伴
德赢·(VWIN)官方网站-AC米兰官方相助同伴
德赢·(VWIN)官方网站-AC米兰官方相助同伴
【网站地图】