德赢VWIN

德赢·(VWIN)官方网站-AC米兰官方相助同伴 目今位置: 首页 产品中心>AC/DC电源治理芯片>隔离电源>SSR光耦驱动
简述
BPA8620PD 是一款高性能 、高集成度 、低待机功耗的开关电源驱动芯片,,适用于全电压规模 85~265VAC 输入的反激式变换器应用。。 BPA8620PD 芯片内部集成了750V高压MOSFET 、高压启动和自供电电路 、电流采样电路。。接纳简朴的脉冲数控制,,无需外部环路赔偿电路,,具有较高的环路带宽和快速的动态响应。。接纳 132kHz的开关频率,,能够有用地减小变压器体积,,接纳了频率调制手艺以实现优异的 EMI性能。。高集成度和优化的控制手艺极大地镌汰了外围器件数目,,节约了系统本钱和体积,,同时提高了可靠性。。
优势

    内部集成 750V高压 MOSFET

    集成高压启动和自供电电路

    低待机功耗,,<50mW@230VAC辅助绕组供电,,<150mW@230VAC 高压自供电

    优异的动态响应速率,,无输出过冲

    内置软启动功效

应用领域
  • 家用电器辅助电源
  • PC 待机电源
  • 通讯 、工业控制辅助电源
  • 适配器 、充电器
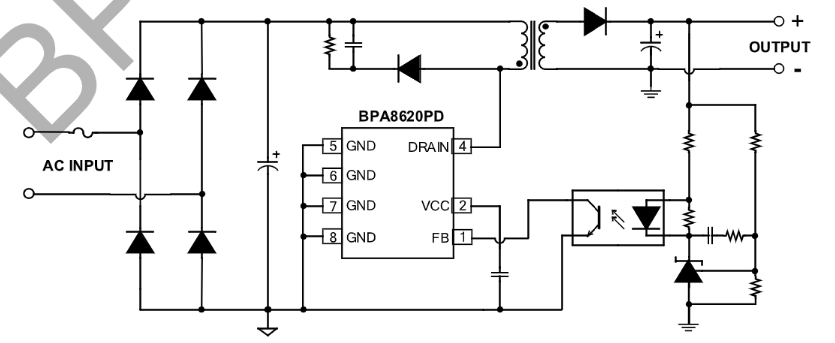
典范应用原理图
德赢·(VWIN)官方网站-AC米兰官方相助同伴
封装
  • 德赢·(VWIN)官方网站-AC米兰官方相助同伴
手艺文档
文档类型 问题 类型 文件下载
规格书 BPA8620PD pdf 完整版
德赢·(VWIN)官方网站-AC米兰官方相助同伴
德赢·(VWIN)官方网站-AC米兰官方相助同伴
德赢·(VWIN)官方网站-AC米兰官方相助同伴
德赢·(VWIN)官方网站-AC米兰官方相助同伴
【网站地图】