德赢VWIN

德赢·(VWIN)官方网站-AC米兰官方相助同伴 目今位置: 首页 产品中心>AC/DC电源治理芯片>隔离电源>SSR光耦驱动
简述
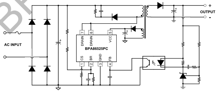
BPA86525PC是一款高性能、、、高集成度、、、低待机功耗的开关电源驱动芯片,适用于全电压规模 85~265VAC 输入的反激式变换器应用。。。 BPA86525PC 内部集成了825V高压 MOSFET、、、高压启动恒流源等。。。芯片有多种控制模式:在重载时,事情在PFM 模式;在额定满载/中载时,可能事情在 PWM+PFM 模式;在轻载时进入 Burst mode,降低待机功耗。。。芯片具有抖频功效以实现优异的 EMI性能。。。内置峰值电流赔偿电路,可以使差别交流电压输入时的极限输出功率一致。。。内置软启动功效可以在上电历程中减小电流尖峰,防止变压器饱和,提高系统可靠性。。。
优势

    家用电器辅助电源

    PC 待机电源

    通讯、、、工业控制辅助电源

    适配器、、、充电器

应用领域
  • 家用电器辅助电源
  • PC 待机电源
  • 通讯、、、工业控制辅助电源
  • 适配器、、、充电器
典范应用原理图
德赢·(VWIN)官方网站-AC米兰官方相助同伴
封装
  • 德赢·(VWIN)官方网站-AC米兰官方相助同伴
手艺文档
文档类型 问题 类型 文件下载
规格书 BPA86525PC pdf 完整版
德赢·(VWIN)官方网站-AC米兰官方相助同伴
德赢·(VWIN)官方网站-AC米兰官方相助同伴
德赢·(VWIN)官方网站-AC米兰官方相助同伴
德赢·(VWIN)官方网站-AC米兰官方相助同伴
【网站地图】