德赢VWIN

德赢·(VWIN)官方网站-AC米兰官方相助同伴 目今位置::: 首页 产品中心>AC/DC电源治理芯片>隔离电源>SSR光耦驱动
简述
BPA86516P 是一款高性能、、高集成度、、低待机功耗的开关电源驱动芯片,适用于全电压规模 85~265VAC 输入的反激式变换器应用。 BPA86516P 内部集成了800V高压MOSFET、、高压启动恒流源等。芯片有多种控制模式:在重载时,事情在PFM 模式;在额定满载/中载时,事情在 PWM+PFM 模式;在轻载时,进入Burst mode,降低待机功耗。芯片具有抖频功效以实现优异的 EMI性能。内置峰值电流赔偿电路,可以使差别交流电压输入时的极限输出功率一致。内置软启动功效可以在上电历程中减小电流尖峰,防止变压器饱和,提高系统可靠性。
优势

    内部集成 800V高压 MOSFET

    集成高压启动和自供电电路

    低待机功耗

    峰值电流赔偿功效

    内置软启动功效

    改善 EMI抖频功效

应用领域
  • 家用电器辅助电源
  • PC 待机电源
  • 通讯、、工业控制辅助电源
  • 适配器、、充电器
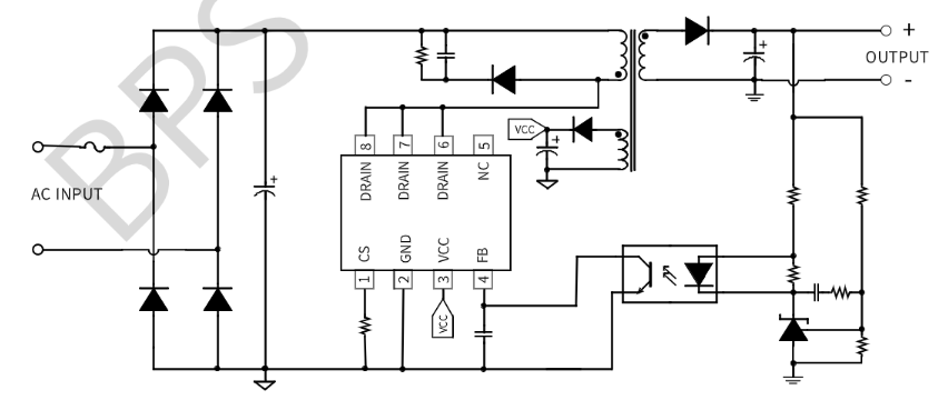
典范应用原理图
德赢·(VWIN)官方网站-AC米兰官方相助同伴
封装
  • 德赢·(VWIN)官方网站-AC米兰官方相助同伴
手艺文档
文档类型 问题 类型 文件下载
规格书 BPA86516P pdf 完整版
德赢·(VWIN)官方网站-AC米兰官方相助同伴
德赢·(VWIN)官方网站-AC米兰官方相助同伴
德赢·(VWIN)官方网站-AC米兰官方相助同伴
德赢·(VWIN)官方网站-AC米兰官方相助同伴
【网站地图】