µÂÓ®VWIN

¼òÊö
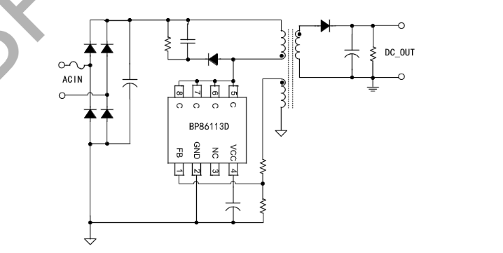
BP86113D½ÓÄÉÔ­±ß·´À¡¿ØÖƺãѹ¡¢¡¢ºãÁ÷·´¼¤±ä»»Æ÷оƬ¡£¡£¡£BP86113D½ÓÄÉDCM¿ØÖÆ·½Ê½£¬£¬Í¨¹ý¼ì²â¸¨ÖúÈÆ×éµÄÈ¥´ÅʵÏÖ¿ª¹Ø¹ÜµÄ¹Èµ×¿ªÍ¨£¬£¬¼õС¿ª¹ØÏûºÄºÍEMI¡£¡£¡£ BP86113Dͨ¹ý¸ßѹ×Ô¹©µç¸øVCC³äµç£¬£¬ÎÞÐèÍⲿÆô¶¯µç×èͬʱԴ¼«¿ª¹Ø½á¹¹¿ÉÒÔʵÏÖVCC×Ô¹©µç£¬£¬ÎÞÐ踨Öú¹©µç£¬£¬±ãÓÚ¿íÊä³öµçѹµÄÓ¦Óᣡ£¡£BP86113D½ÓÄɾµÏñµçÁ÷²ÉÑùÊÖÒÕ£¬£¬¿ÉÒÔʡȥԭ±ßCSµç×裬£¬½ÚÔ¼ÁËÍâΧ±¾Ç®ºÍÌå»ý£¬£¬Í¬Ê±Ìá¸ßÁËϵͳ¿É¿¿ÐÔ¡£¡£¡£º£º£ºãѹģʽÏ£¬£¬BP86113DÌṩÁËÊä³öÏßѹ½µÅâ³¥¹¦Ð§£¬£¬ÒÔ»ñµÃ½ÏºÃµÄ¸ºÔص÷½âÂÊ¡£¡£¡£
ÓÅÊÆ

    Ô­±ß CV/CC ¿ØÖÆ£¬£¬Ô´¼«¿ª¹Ø BJT

    <75 mW ´ý»ú¹¦ºÄ

    ÄÚÖøßѹÆô¶¯

    VCC ×Ô¹©µç£¬£¬ÎÞÐ踨Öú¹©µç

    Ô­±ß¾µÏñµçÁ÷²ÉÑù£¬£¬ÎÞÐè CS µç×è

    Êä³öÏßѹ½µÅâ³¥£¬£¬ÊµÏÖÓÅÒìµÄ¸ºÔص÷½âÂÊ

Ó¦ÓÃÁìÓò
  • С¼Òµç¸¨ÖúµçÔ´
µä·¶Ó¦ÓÃÔ­Àíͼ
µÂÓ®¡¤(VWIN)¹Ù·½ÍøÕ¾-ACÃ×À¼¹Ù·½ÏàÖúͬ°é
·â×°
  • µÂÓ®¡¤(VWIN)¹Ù·½ÍøÕ¾-ACÃ×À¼¹Ù·½ÏàÖúͬ°é
ÊÖÒÕÎĵµ
ÎĵµÀàÐÍ ÎÊÌâ ÀàÐÍ ÎļþÏÂÔØ
¹æ¸ñÊé BP86113D pdf ÍêÕû°æ
µÂÓ®¡¤(VWIN)¹Ù·½ÍøÕ¾-ACÃ×À¼¹Ù·½ÏàÖúͬ°é
µÂÓ®¡¤(VWIN)¹Ù·½ÍøÕ¾-ACÃ×À¼¹Ù·½ÏàÖúͬ°é
µÂÓ®¡¤(VWIN)¹Ù·½ÍøÕ¾-ACÃ×À¼¹Ù·½ÏàÖúͬ°é
µÂÓ®¡¤(VWIN)¹Ù·½ÍøÕ¾-ACÃ×À¼¹Ù·½ÏàÖúͬ°é
¡¾ÍøÕ¾µØÍ¼¡¿