¼òÊö
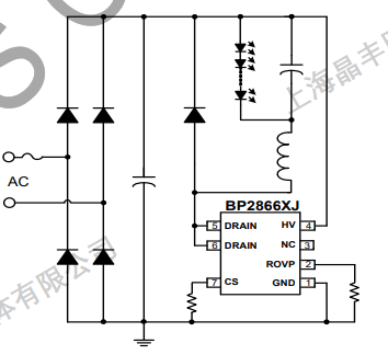
BP2866XJÊÇÒ»¿îÍâÖà OVP ½µÑ¹ÐÍ LED ºãÁ÷Çý¶¯Ð¾Æ¬¡£¡£Ð¾Æ¬ÊÂÇéÔÚµç¸ÐµçÁ÷ÁÙ½çÁ¬ÐøÄ£Ê½£¬£¬£¬ÊÊÓÃÓÚ85Vac~265VacÈ«¹æÄ£ÊäÈëµçѹµÄ·Ç¸ôÀ뽵ѹÐÍLEDºãÁ÷µçÔ´¡£¡£Ð¾Æ¬ ROVP Òý½Å´ø Enable ¹¦Ð§£¬£¬£¬ÊÊÓÃÓÚ¿ª¹Øµ÷É«ºÍ¸ÐÓ¦µÆÓ¦Óᣡ£
BP2866XJоƬÄÚ²¿¼¯³É550/600V ¹¦ÂÊ¿ª¹Ø£¬£¬£¬½ÓÄɼ«Í˴żì²âÊÖÒպ͸ßѹ JFET¹©µçÊÖÒÕ£¬£¬£¬ÎÞÐèVCC µçÈÝºÍÆô¶¯µç×裬£¬£¬Ê¹ÆäÍâΧÆ÷¼þ¸ü¼òÆÓ£¬£¬£¬½ÚÔ¼ÁËÍâΧµÄ±¾Ç®ºÍÌå»ý¡£¡£BP2866XJоƬÄÚÖø߾«¶ÈµÄµçÁ÷²ÉÑùµç·£¬£¬£¬Í¬Ê±½ÓÄɺãÁ÷¿ØÖÆÊÖÒÕ,ʵÏָ߾«¶ÈµÄ LED ºãÁ÷Êä³öºÍÓÅÒìµÄÏßµçѹµ÷½âÂÊ¡£¡£Ð¾Æ¬ÊÂÇéÔÚµç¸ÐµçÁ÷ÁÙ½çģʽ£¬£¬£¬Êä³öµçÁ÷²»Ëæµç¸ÐÁ¿ºÍ LED ÊÂÇéµçѹµÄת±ä¶ø×ª±ä,ʵÏÖÓÅÒìµÄ¸ºÔص÷½âÂÊ¡£¡£