ÓÐÔ´¹¦ÂÊÒòÊýУÕý£¬£¬£¬0.9PF£¬£¬£¬µÍг²¨
ÎÞVCCºÍ COMP µçÈÝ
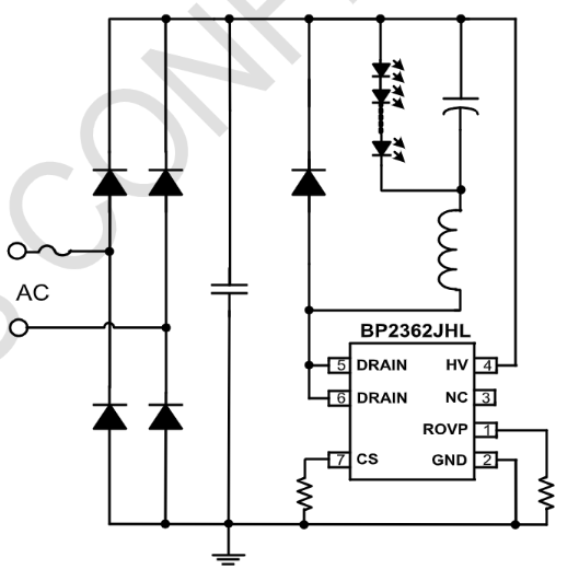
ÍâÖõçÁ÷²ÉÑùµç×è
µç¸ÐµçÁ÷ÁÙ½çÁ¬ÐøÄ£Ê½
LED ¶Ì·±£»£»¤
LED ¿ªÂ·±£»£»¤(OVP µç×èµ÷Àí)
Enable ¹¦Ð§¼æÈÝ¿ª¹Øµ÷É«ºÍ¸ÐÓ¦µÆ
| ÎĵµÀàÐÍ | ÎÊÌâ | ÀàÐÍ | ÎļþÏÂÔØ |
| ¹æ¸ñÊé | BP2362JH | ÍêÕû°æ |



