德赢VWIN
搜索
登录
中文
英文
首页
产品中心
DC/DC电源治理芯片
多相数字控制器
智能集乐成率器件
降压转换器POL
电子开关/热插拔控制
AC/DC电源治理芯片
非隔离电源
隔离电源
LED照明驱动芯片
非调光
调光
智能面板
电机控制与驱动芯片
电机驱动
MCU
应用
LED照明
智能照明
高性能灯具
通用光源
风扇灯
高性能盘算应用
Server
DT
PC(NB/Desk PC/主板)
VGA
汽车电子
汽车风扇
车载水泵
车载压缩机控制
工业应用
两轮电动车
白色家电
电动工具
服务器风扇
消耗电子
快充
清洁电器
小家电
高速风筒
服务与支持
销售网络
咨询服务
选型指南下载
投资者关系
信息披露
ESG报告
加入德赢VWIN
社会招聘
校园招聘
实习生招聘
文化福利
晶星妄想
关于德赢VWIN
德赢VWIN简介
新闻资讯
分子公司
云游晶丰
DC/DC电源治理芯片
多相数字控制器
智能集乐成率器件
降压转换器POL
电子开关/热插拔控制
AC/DC电源治理芯片
非隔离电源
隔离电源
SSR光耦驱动
SSR磁耦驱动
SR同步整流
PSR
LED照明驱动芯片
非调光
AC/DC非隔离低PF
AC/DC非隔离高PF
AC/DC隔离低PF(驱动MOS)
AC/DC隔离低PF(驱动BJT)
AC/DC隔离高PF
线性恒流
线性去频闪
恒压恒流
Boost 恒压恒流
辅助电源
调光
非隔离 PWM调光
线性PWM调光
DC-DC PWM调光
开关调光调色
PWM调色温
0-10V调光
线性可控硅调光
开关可控硅调光
智能面板
单前方
电机控制与驱动芯片
电机驱动
MCU
目今位置:::
首页
产品中心
>LED照明驱动芯片>
非调光
>
AC/DC隔离低PF(驱动MOS)
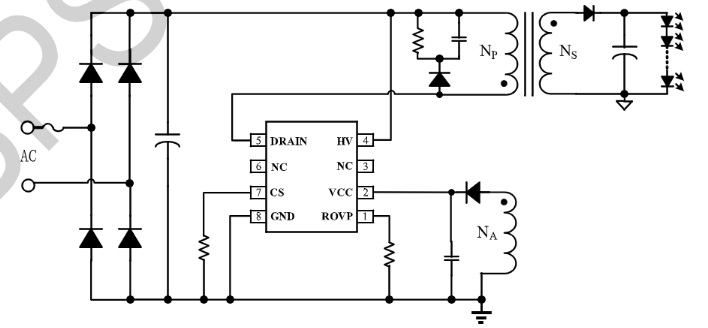
BP3186CB
样品申请
简述
优势
应用领域
典范应用原理图
封装
手艺文档
相关文章
返回
简述
BP3186CB 是一款高精度的两绕组、、、低PF原边反馈恒流驱动器,,适合搭配前级 APFC 升压电路,,实现两级隔离无频闪应用。BP3186CB 芯片接纳差分采样检测输出电压和退磁信号,,可以实现两绕组隔离应用(VCC自力电源供电),,同时确保优异的OVP 精度。 BP3186CB 芯片接纳先进的原边恒流控制手艺,,不需要副边反馈回路和环路赔偿电容,,即可实现优异的恒流特征,,极大的节约了系统本钱和体积。内置 MOSFET,,整机系统本钱低,,易于PCB 设计。
优势
内置高压启动和供电,,启动速率快
内置 650V MOSFET
高精度电流参考
低事情电流
高精度空载电压基准
优异的负载调解率和线性调解率
应用领域
LED 面板灯
LED 筒灯
典范应用原理图
封装
手艺文档
文档类型
问题
类型
文件下载
规格书
BP3186CB
pdf
完整版
咨询
【网站地图】