µÂÓ®VWIN

µÂÓ®¡¤(VWIN)¹Ù·½ÍøÕ¾-ACÃ×À¼¹Ù·½ÏàÖúͬ°é Ä¿½ñλÖ㺠Ê×Ò³ ²úÆ·ÖÐÐÄ>LEDÕÕÃ÷Çý¶¯Ð¾Æ¬>·Çµ÷¹â>AC/DC¸ôÀëµÍPF(Çý¶¯MOS)
¼òÊö
BP3187DB ÊÇÒ»¿î¸ß¾«¶ÈµÄÁ½ÈÆ×é¡¢µÍ PF Ô­±ß·´À¡ºãÁ÷Çý¶¯Æ÷£¬£¬ÊʺϴîÅäǰ¼¶ APFC Éýѹµç·£¬£¬ÊµÏÖÁ½¼¶¸ôÀëÎÞÆµÉÁÓ¦Óà ¡£¡ £¡£¡£BP3187DB оƬ½ÓÄɲî·Ö²ÉÑù¼ì²âÊä³öµçѹºÍÍË´ÅÐźÅ£¬£¬¿ÉÒÔʵÏÖÁ½ÈÆ×é¸ôÀëÓ¦ÓÃ(VCC ×ÔÁ¦µçÔ´¹©µç)£¬£¬Í¬Ê±È·±£ÓÅÒìµÄOVP ¾«¶È ¡£¡ £¡£¡£ BP3187DB оƬ½ÓÄÉÏȽøµÄÔ­±ßºãÁ÷¿ØÖÆÊÖÒÕ£¬£¬²»ÐèÒª¸±±ß·´À¡»ØÂ·ºÍ»·Â·Åâ³¥µçÈÝ£¬£¬¼´¿ÉʵÏÖÓÅÒìµÄºãÁ÷ÌØÕ÷£¬£¬¼«´óµÄ½ÚÔ¼ÁËϵͳ±¾Ç®ºÍÌå»ý ¡£¡ £¡£¡£ÄÚÖÃMOSFET£¬£¬Õû»úϵͳ±¾Ç®µÍ£¬£¬Ò×ÓÚPCB Éè¼Æ ¡£¡ £¡£¡£ BP3187DB ÊÂÇéÔÚµç¸ÐµçÁ÷ÁÙ½çÁ¬ÐøÄ£Ê½ºÍ׼гÕñģʽ£¬£¬½µµÍÁË¿ª¹ØÏûºÄ¼° EMI£¬£¬´Ó¶øÌáÉý±äѹÆ÷µÄʹÓÃÂÊ ¡£¡ £¡£¡£
ÓÅÊÆ

    ÄÚÖøßѹÆô¶¯ºÍ¹©µç£¬£¬Æô¶¯ËÙÂÊ¿ì

    ÄÚÖÃ 650V MOSFET

    ¸ß¾«¶ÈµçÁ÷²Î¿¼

    µÍÊÂÇéµçÁ÷

    ¸ß¾«¶È¿ÕÔØµçѹ»ù×¼

    ÓÅÒìµÄ¸ºÔص÷½âÂʺÍÏßÐÔµ÷½âÂÊ

Ó¦ÓÃÁìÓò
  • LED Ãæ°åµÆ
  • LED ¼òµÆ
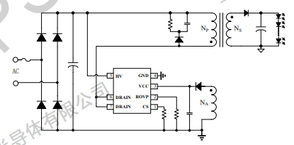
µä·¶Ó¦ÓÃÔ­Àíͼ
µÂÓ®¡¤(VWIN)¹Ù·½ÍøÕ¾-ACÃ×À¼¹Ù·½ÏàÖúͬ°é
·â×°
  • µÂÓ®¡¤(VWIN)¹Ù·½ÍøÕ¾-ACÃ×À¼¹Ù·½ÏàÖúͬ°é
ÊÖÒÕÎĵµ
ÎĵµÀàÐÍ ÎÊÌâ ÀàÐÍ ÎļþÏÂÔØ
¹æ¸ñÊé BP3187DB pdf ÍêÕû°æ
µÂÓ®¡¤(VWIN)¹Ù·½ÍøÕ¾-ACÃ×À¼¹Ù·½ÏàÖúͬ°é
µÂÓ®¡¤(VWIN)¹Ù·½ÍøÕ¾-ACÃ×À¼¹Ù·½ÏàÖúͬ°é
µÂÓ®¡¤(VWIN)¹Ù·½ÍøÕ¾-ACÃ×À¼¹Ù·½ÏàÖúͬ°é
µÂÓ®¡¤(VWIN)¹Ù·½ÍøÕ¾-ACÃ×À¼¹Ù·½ÏàÖúͬ°é
¡¾ÍøÕ¾µØÍ¼¡¿