德赢VWIN

德赢·(VWIN)官方网站-AC米兰官方相助同伴 目今位置::: 首页 产品中心>LED照明驱动芯片>非调光>AC/DC隔离低PF(驱动MOS)
简述
BP3187ED 是一款高精度的两绕组、、低PF 原边反馈恒流驱动器,,适合搭配前级 APFC 升压电路,,实现两级隔离无频闪应用。。。BP3187ED 芯片接纳差分采样检测输出电压和退磁信号,,可以实现两绕组隔离应用(VCC 自力电源供电),,同时确保优异的OVP 精度。。。 BP3187ED 芯片接纳先进的原边恒流控制手艺,,不需要副边反馈回路和环路赔偿电容,,即可实现优异的恒流特征,,极大的节约了系统本钱和体积。。。内置 MOSFET,,整机系统本钱低,,易于PCB 设计。。。 BP3187ED 事情在电感电流临界连续模式和准谐振模式,,降低了开关消耗及 EMI,,从而提升变压器的使用率。。。
优势

    内置高压启动和供电,,启动速率快

    内置 700V MOSFET

    高精度电流参考

    低事情电流

    高精度空载电压基准

    优异的负载调解率和线性调解率

    临界连续导通模式和准谐振模式,,EMC优化

    VCC 欠压锁定

应用领域
  • LED 面板灯
  • LED 简灯
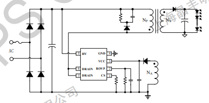
典范应用原理图
德赢·(VWIN)官方网站-AC米兰官方相助同伴
封装
  • 德赢·(VWIN)官方网站-AC米兰官方相助同伴
手艺文档
文档类型 问题 类型 文件下载
规格书 BP3187ED pdf 完整版
德赢·(VWIN)官方网站-AC米兰官方相助同伴
德赢·(VWIN)官方网站-AC米兰官方相助同伴
德赢·(VWIN)官方网站-AC米兰官方相助同伴
德赢·(VWIN)官方网站-AC米兰官方相助同伴
【网站地图】