德赢VWIN

德赢·(VWIN)官方网站-AC米兰官方相助同伴 目今位置::: 首页 产品中心>LED照明驱动芯片>非调光>线性恒流
简述
BP5228DS 是一款高精度两段线性恒流 LED 控制芯片,,,集成磷七压 MOS 管和 JFET 高压供电功效 。主要用于驱动由市电供电的高电压、、、低电流 LED 灯串 。由于不需要电解电容和磁性元件,,,LED 驱动器可以实现小体积、、、长寿命,,,并切合 EMI 划定 。 BP5228DS 可以通过外部电阻准确的设定 LED电流 。 BP5228DS 具有过温调理功效 。当输入电压过高,,,或者 LED电流过大,,,导致芯片温度过高时,,,此功效将降低输出电流 。 BP5228DS 集成了输入线电压赔偿功效,,,在输入线电压过高时,,,BP5228DS将凭证外置的赔偿电阻减小输出电流,,,包管输入功率基本不随线电压转变 。
优势

    外围电路很是简朴,,,驱动器体积很是小

    无需电解电容和磁性元件

    500V 内置高压 MOS 管

    输入线电压赔偿功效

    超快 LED 启动

    ±5% LED 输出电流精度

    LED 电流可外部设定

    接纳 ESOP8 封装

应用领域
  • GU10/E27 LED 球泡灯、、、射灯
  • LED 蜡烛灯
  • 其他 LED 照明
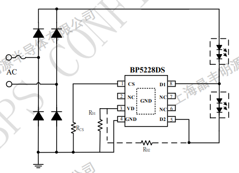
典范应用原理图
德赢·(VWIN)官方网站-AC米兰官方相助同伴
封装
  • 德赢·(VWIN)官方网站-AC米兰官方相助同伴
手艺文档
文档类型 问题 类型 文件下载
规格书 BP5228DS pdf 完整版
德赢·(VWIN)官方网站-AC米兰官方相助同伴
德赢·(VWIN)官方网站-AC米兰官方相助同伴
德赢·(VWIN)官方网站-AC米兰官方相助同伴
德赢·(VWIN)官方网站-AC米兰官方相助同伴
【网站地图】