µÂÓ®VWIN

µÂÓ®¡¤(VWIN)¹Ù·½ÍøÕ¾-ACÃ×À¼¹Ù·½ÏàÖúͬ°é Ä¿½ñλÖ㺠Ê×Ò³ ²úÆ·ÖÐÐÄ>LEDÕÕÃ÷Çý¶¯Ð¾Æ¬>·Çµ÷¹â>ºãѹºãÁ÷
¼òÊö
BP3529 ÊÇÒ»¿îµÍ¹¦ºÄºãѹºãÁ÷¿ØÖÆÐ¾Æ¬¡£ºãÁ÷״̬ÏÂоƬÊÂÇéÔÚµç¸ÐµçÁ÷ÁÙ½çÁ¬ÐøÄ£Ê½£¬ºãѹ״̬ÏÂоƬÊÂÇéÔÚµç¸ÐµçÁ÷¶ÏÐøµ¼Í¨Ä£Ê½£¬ÊÊÓÃÓÚ85Vac~265VacÈ«¹æÄ£ÊäÈëµçѹµÄ¸ôÀëµçÔ´¡£ BP3529 оƬ¼¯³É¸ßѹÆô¶¯ºÍ¹©µçµç·£¬½ÓÄÉPWM/PFM ¶àģʽ¿ØÖÆÊÖÒÕ£¬´Ó¸¨ÖúÈÆ×鏸VCC¹©µç£¬ÄÜÓÐÓýµµÍϵͳ´ý»ú¹¦ºÄ£¬Ìá¸ßЧÂʺͶ¯Ì¬ÐÔÄÜ£¬²¢¼õСϵͳÊÂÇéÔÚÇáÔØÊ±µÄÔëÉùBP3529 ¾ßÓжàÖØ±£»£»¤¹¦Ð§£¬°üÀ¨Êä³ö¿ªÂ·/¶Ì·±£»£»¤£¬Ð¾Æ¬¹©µçǷѹ/¹ýѹ±£»£»¤£¬CS¿ªÂ·/¶Ì·±£»£»¤£¬¸±±ß¶þ¼«¹Ü¶Ì·±£»£»¤£¬ÖðÖÜÏÞÆÚÁ÷£¬¹ýα£»£»¤µÈ¡£
ÓÅÊÆ

    µÍ´ý»ú¹¦ºÄ

    Õ¶²¨µ÷¹âÎÞÉÁׯ

    È«³Ì¸ºÔعæÄ£µÍÔëÉù

    ¼¯³É¸ßѹÆô¶¯ºÍ¹©µçµç·

    PSR¸ôÀëϵͳºãѹºãÁ÷Êä³ö

    PWM/PFM¡¢¡¢¡¢×¼Ð³Õñ¶àģʽ¿ØÖÆ

    ¡À3%Êä³öµçѹ¾«¶ÈÊ¿5%Êä³öµçÁ÷¾«¶È

Ó¦ÓÃÁìÓò
  • ÊÊÅäÆ÷µçÔ´
  • С¼ÒµçµçÔ´
  • µç»úÇý¶¯µçÔ´
  • LED Çý¶¯µçÔ´
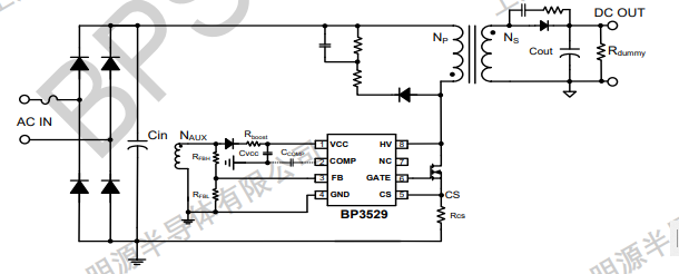
µä·¶Ó¦ÓÃÔ­Àíͼ
µÂÓ®¡¤(VWIN)¹Ù·½ÍøÕ¾-ACÃ×À¼¹Ù·½ÏàÖúͬ°é
·â×°
  • µÂÓ®¡¤(VWIN)¹Ù·½ÍøÕ¾-ACÃ×À¼¹Ù·½ÏàÖúͬ°é
ÊÖÒÕÎĵµ
ÎĵµÀàÐÍ ÎÊÌâ ÀàÐÍ ÎļþÏÂÔØ
¹æ¸ñÊé BP3529 pdf ÍêÕû°æ
µÂÓ®¡¤(VWIN)¹Ù·½ÍøÕ¾-ACÃ×À¼¹Ù·½ÏàÖúͬ°é
µÂÓ®¡¤(VWIN)¹Ù·½ÍøÕ¾-ACÃ×À¼¹Ù·½ÏàÖúͬ°é
µÂÓ®¡¤(VWIN)¹Ù·½ÍøÕ¾-ACÃ×À¼¹Ù·½ÏàÖúͬ°é
µÂÓ®¡¤(VWIN)¹Ù·½ÍøÕ¾-ACÃ×À¼¹Ù·½ÏàÖúͬ°é
¡¾ÍøÕ¾µØÍ¼¡¿