µÂÓ®VWIN

µÂÓ®¡¤(VWIN)¹Ù·½ÍøÕ¾-ACÃ×À¼¹Ù·½ÏàÖúͬ°é Ä¿½ñλÖà £º£º£º Ê×Ò³ ²úÆ·ÖÐÐÄ>LEDÕÕÃ÷Çý¶¯Ð¾Æ¬>·Çµ÷¹â>ºãѹºãÁ÷
¼òÊö
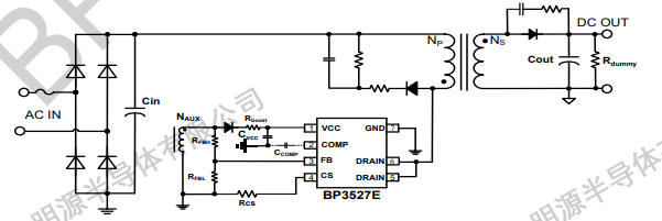
BP3527E ÊÇÒ»¿îµÍ¹¦ºÄºãѹºãÁ÷Çý¶¯Ð¾Æ¬¡ £º£º£ºãÁ÷״̬ÏÂоƬÊÂÇéÔÚµç¸ÐµçÁ÷ÁÙ½çÁ¬ÐøÄ£Ê½£¬£¬£¬ºãѹ״̬ÏÂоƬÊÂÇéÔÚµç¸ÐµçÁ÷¶ÏÐøµ¼Í¨Ä£Ê½£¬£¬£¬ÊÊÓÃÓÚ85Vac~265VacÈ«¹æÄ£ÊäÈëµçѹµÄ¸ôÀëµçÔ´¡£ BP3527EоƬ¼¯³É¸ßѹÆô¶¯ºÍ¹©µçµç·£¬£¬£¬¼¯³É650V¹¦ÂÊ¿ª¹Ø½ÓÄÉ PWM/PFM ¶àģʽ¿ØÖÆÊÖÒÕ£¬£¬£¬´Ó¸¨ÖúÈÆ×鏸 VCC¹©µç£¬£¬£¬ÄÜÓÐÓýµµÍϵͳ´ý»ú¹¦ºÄ£¬£¬£¬Ìá¸ßЧÂʺͶ¯Ì¬ÐÔÄÜ£¬£¬£¬²¢¼õСϵͳÊÂÇéÔÚÇáÔØÊ±µÄÔëÉù¡£ BP3527E ¾ßÓжàÖØ±£»¤¹¦Ð§£¬£¬£¬°üÀ¨Êä³ö¿ªÂ·/¶Ì·±£»¤£¬£¬£¬Ð¾Æ¬¹©µçǷѹ/¹ýѹ±£»¤£¬£¬£¬CS¿ªÂ·/¶Ì·±£»¤£¬£¬£¬¸±±ß¶þ¼«¹Ü¶Ì·±£»¤ÖðÖÜÏÞÆÚÁ÷£¬£¬£¬¹ýα£»¤µÈ
ÓÅÊÆ

    µÍ´ý»ú¹¦ºÄ

    Õ¶²¨µ÷¹âÎÞÉÁׯ

    È«³Ì¸ºÔعæÄ£µÍÔëÉù

    ¼¯³É¸ßѹÆô¶¯ºÍ¹©µçµç·

    ¼¯³É 650V¹¦ÂʹÜ

    PSR¸ôÀëϵͳºãѹºãÁ÷Êä³ö

    PWM/PFM¡¢×¼Ð³Õñ¶àģʽ¿ØÖÆ

    ¡À3%Êä³öµçѹ¾«¶È

    ¡À5%Êä³öµçÁ÷¾«¶È

Ó¦ÓÃÁìÓò
  • ¸¨ÖúµçÔ´
  • С¼ÒµçµçÔ´
  • µç»úÇý¶¯µçÔ´
  • LED Çý¶¯µçÔ´
µä·¶Ó¦ÓÃÔ­Àíͼ
µÂÓ®¡¤(VWIN)¹Ù·½ÍøÕ¾-ACÃ×À¼¹Ù·½ÏàÖúͬ°é
·â×°
  • µÂÓ®¡¤(VWIN)¹Ù·½ÍøÕ¾-ACÃ×À¼¹Ù·½ÏàÖúͬ°é
ÊÖÒÕÎĵµ
ÎĵµÀàÐÍ ÎÊÌâ ÀàÐÍ ÎļþÏÂÔØ
¹æ¸ñÊé BP3527E pdf ÍêÕû°æ
µÂÓ®¡¤(VWIN)¹Ù·½ÍøÕ¾-ACÃ×À¼¹Ù·½ÏàÖúͬ°é
µÂÓ®¡¤(VWIN)¹Ù·½ÍøÕ¾-ACÃ×À¼¹Ù·½ÏàÖúͬ°é
µÂÓ®¡¤(VWIN)¹Ù·½ÍøÕ¾-ACÃ×À¼¹Ù·½ÏàÖúͬ°é
µÂÓ®¡¤(VWIN)¹Ù·½ÍøÕ¾-ACÃ×À¼¹Ù·½ÏàÖúͬ°é
¡¾ÍøÕ¾µØÍ¼¡¿