德赢VWIN

德赢·(VWIN)官方网站-AC米兰官方相助同伴 目今位置:: 首页 产品中心>LED照明驱动芯片>非调光>恒压恒流
简述
BP3536D 是一款低功耗恒压恒流控制芯片。重载状态下芯片事情在电感电流临界连续模式 ,,,中载状态下芯片事情在电感电流断续导通模式 ,,,轻载状态下芯片事情间歇模式 ,,,适用于85Vac~265Vac 全规模输入电压的隔离电源。 BP3536D 芯片集成高压启动和供电电路 ,,,从辅助绕组给供电 ,,,能有用降低系统待机功耗。BP3536D重载接纳准谐振控制 ,,,可提高系统效率 ,,,降低EMI。轻载接纳间歇模式 ,,,降低系统噪声。副边反馈控制可改善输出动态性能。 BP3536D 具有多重掩护功效 ,,,包括输出开路/短路掩护、、芯片供电欠压/过压掩护、、CS 开路掩护、、副边二极管短路掩护、、逐周限期流、、过温掩护等。
优势

    低待机功耗

    接灯带负载斩波调光无闪灼

    全负载规模内低噪声

    集成高压启动和供电电路

    集成 700V 功率管

    PWM/PFM、、准谐振多模式控制

    ±5%输出电流精度

应用领域
  • 适配器电源
  • 小家电电源
  • 电机驱动电源
  • LED 驱动电源
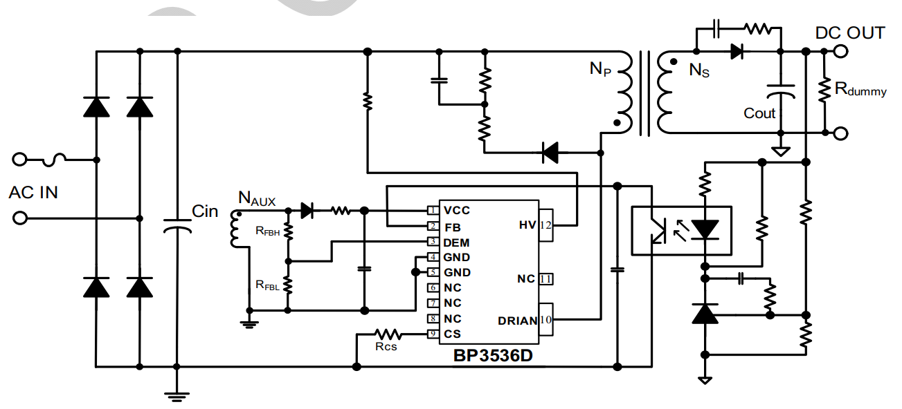
典范应用原理图
德赢·(VWIN)官方网站-AC米兰官方相助同伴
封装
  • 德赢·(VWIN)官方网站-AC米兰官方相助同伴
德赢·(VWIN)官方网站-AC米兰官方相助同伴
德赢·(VWIN)官方网站-AC米兰官方相助同伴
德赢·(VWIN)官方网站-AC米兰官方相助同伴
德赢·(VWIN)官方网站-AC米兰官方相助同伴
【网站地图】