µÂÓ®VWIN

µÂÓ®¡¤(VWIN)¹Ù·½ÍøÕ¾-ACÃ×À¼¹Ù·½ÏàÖúͬ°é Ä¿½ñλÖ㺠Ê×Ò³ ²úÆ·ÖÐÐÄ>LEDÕÕÃ÷Çý¶¯Ð¾Æ¬>·Çµ÷¹â>ºãѹºãÁ÷
¼òÊö
BP3599 ÊÇÒ»¿î¼¯³É¸ßѹÆô¶¯ºÍ¹©µçµÄ¸ßÐÔÄÜ LLC °ëÇÅгÕñµç·¿ØÖÆÆ÷¡£¡ £¡£¡£Ëüͨ¹ý±¬·¢ 50%Õ¼¿Õ±ÈµÄ»¥²¹Çý¶¯²¨ÐÎÀ´Çý¶¯ LLO°ëÇÅгÕñ±ä»»Æ÷¡£¡ £¡£¡£BP3599 ͨ¹ý¸Ä±äÊÂÇ鯵ÂÊÀ´µ÷½âÊä³öµçѹ»òµçÁ÷¡£¡ £¡£¡£LLC °ëÇű任ÓþßÓкܿíµÄ¸ÐÐÔÊÂÇéÇø¼ä£¬£¬£¬ÈÝÒ×ʵÏÖÁãµçѹ¿ª¹Ø(ZVS)£¬£¬£¬¿ÉʵÏÖ¸ü¸ßЧÂÊºÍµÍ EMI¡£¡ £¡£¡£ BP3599 ¼¯³É·ÀÈÝÐÔ¿ª¹Ø»úÖÆ£¬£¬£¬Äܹ»ÓÐÓÃ×èÖ¹ÔÚÆô¶¯¡¢¡¢Êä³ö¶Ì·»òÕßÊä³ö¹ýÔØ×´Ì¬ÏµÄÈÝÐÔ¿ª¹Ø, BP3599 Ò²Ìṩ×Ô¶¯ËÀÇø¹¦Ð§£¬£¬£¬×èÖ¹½øÈëÓ²¿ª¹Ø£¬£¬£¬½µµÍ¿ª¹ØÏûºÄ£¬£¬£¬ÌáÉýЧÂÊ¡£¡ £¡£¡£ BP3599 ÄÚÖÃÁËÈíÆô¶¯¹¦Ð§£¬£¬£¬¿ÉÓÐÓüõСÔÚÆô¶¯Àú³ÌÖеĵçÁ÷ºÍµçѹ¹ý³å¡£¡ £¡£¡£
ÓÅÊÆ

    ¸ßѹÆô¶¯ºÍ¹©µç

    50%¶Ô³ÆÕ¼¿Õ±È±äƵÇý¶¯£¬£¬£¬¾«×¼Ñ¹¿ØÕñµ´Æ÷

    Ô­±ßºãÁ÷¹¦Ð§

    ÈíÆð¶¯

    ÈÝÐÔģʽÑÚ»¤

    ×Ô¶¯ËÀÇø

    ¿É±à³ÌÊäÈëǷѹÑÚ»¤

Ó¦ÓÃÁìÓò
  • LED ÕÕÃ÷
  • AC-DC ÊÊÅäÆ÷
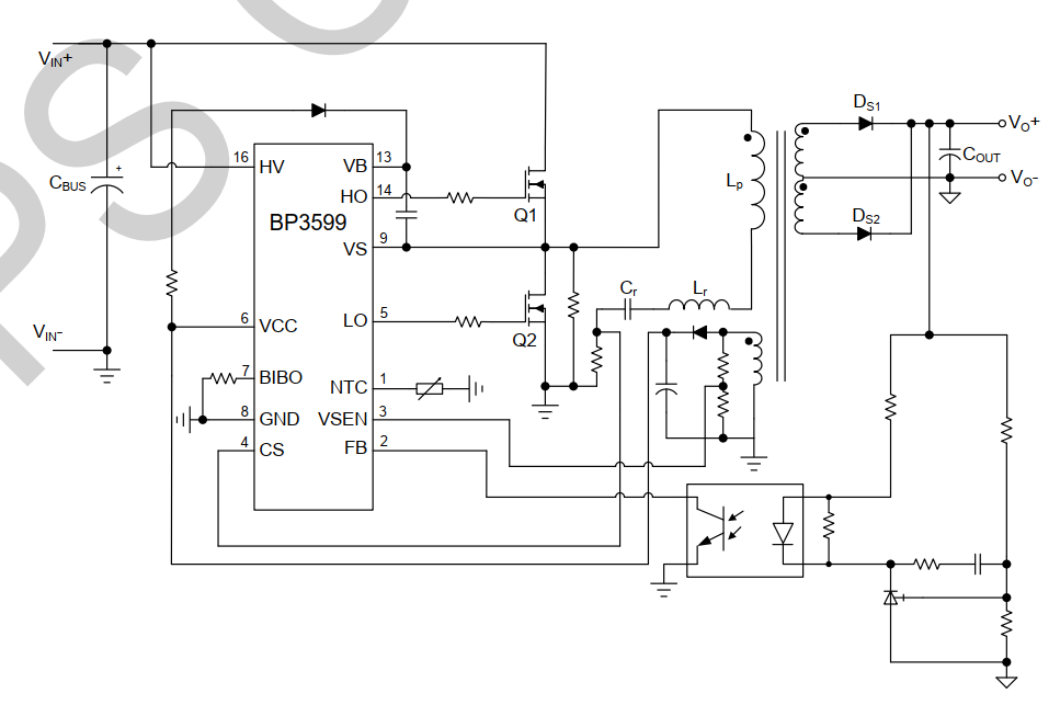
µä·¶Ó¦ÓÃÔ­Àíͼ
µÂÓ®¡¤(VWIN)¹Ù·½ÍøÕ¾-ACÃ×À¼¹Ù·½ÏàÖúͬ°é
·â×°
  • µÂÓ®¡¤(VWIN)¹Ù·½ÍøÕ¾-ACÃ×À¼¹Ù·½ÏàÖúͬ°é
Ïà¹ØÎÄÕÂ
  • ¸ßЧ¸³ÄÜ´ó¹¦ÂʵçÔ´£ºµÂÓ®VWIN¸ßÐÔÄÜLLCгÕñ°ëÇźãѹ·½°¸

    2025-08-08
µÂÓ®¡¤(VWIN)¹Ù·½ÍøÕ¾-ACÃ×À¼¹Ù·½ÏàÖúͬ°é
µÂÓ®¡¤(VWIN)¹Ù·½ÍøÕ¾-ACÃ×À¼¹Ù·½ÏàÖúͬ°é
µÂÓ®¡¤(VWIN)¹Ù·½ÍøÕ¾-ACÃ×À¼¹Ù·½ÏàÖúͬ°é
µÂÓ®¡¤(VWIN)¹Ù·½ÍøÕ¾-ACÃ×À¼¹Ù·½ÏàÖúͬ°é
¡¾ÍøÕ¾µØÍ¼¡¿