µÂÓ®VWIN

µÂÓ®¡¤(VWIN)¹Ù·½ÍøÕ¾-ACÃ×À¼¹Ù·½ÏàÖúͬ°é Ä¿½ñλÖ㺣º£º Ê×Ò³ ²úÆ·ÖÐÐÄ>LEDÕÕÃ÷Çý¶¯Ð¾Æ¬>·Çµ÷¹â>Boost ºãѹºãÁ÷
¼òÊö
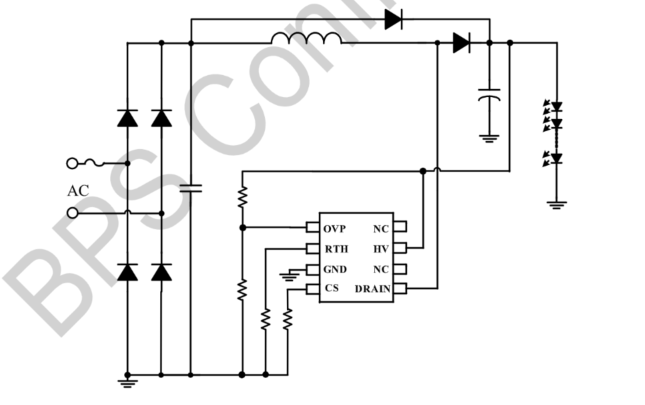
BP2616ELÊÇÒ»¿î¸ßЧÂÊ¡¢¸ßPFÖµµÄLEDÇý¶¯Ð¾Æ¬¡£¡£¡£Ð¾Æ¬ÊÂÇéÔÚµç¸ÐµçÁ÷ÁÙ½çÁ¬ÐøÄ£Ê½£¬£¬£¬ÊÊÓÃÓÚȫѹÊäÈë Boost ¼Ü¹¹µÄ LED Çý¶¯µçÔ´¡£¡£¡£ BP2616EL оƬ½ÓÄÉÏȽøµÄÕ¤¼«Çý¶¯ºÍ¸ßѹ¹©µç·½Ê½£¬£¬£¬Ö»ÐèÒªºÜÉÙµÄÍâΧԪ¼þ£¬£¬£¬¼´¿ÉʵÏÖÓÅÒìµÄºãÁ÷ÌØÕ÷£¬£¬£¬¼«´óµÄ½ÚÔ¼ÁËϵͳ±¾Ç®ºÍÌå»ý¡£¡£¡£ BP2616EL¾ßÓжàÖØ±£»£»£»¤¹¦Ð§£¬£¬£¬°üÀ¨LED¿ªÂ·±£»£»£»¤(¹ýѹ±£»£»£»¤)¡¢Ð¾Æ¬Î¶ȹýÈȵ÷ÀíµÈ¡£¡£¡£
ÓÅÊÆ

    ÄÚÖÃCOMP ±Õ»·ºãÁ÷¿ØÖÆ

    ÁÙ½çÁ¬ÐøµçÁ÷¿ØÖÆÄ£Ê½

    ¼¯³É600V¸ßѹJFET¹©µç£¬£¬£¬ÎÞVOCµçÈÝ

    ¡À5%LEDÊä³öµçÁ÷¾«¶È

    ¾«×¼µÄ LED ¿ªÂ·±£»£»£»¤RTIÉ趨¹ýÈȵ÷Àí¹¦Ð§

    ½ÓÄÉSOP-8 ·â×°

Ó¦ÓÃÁìÓò
  • LED ÇòÅݵÆ
  • LED µÆ
  • ÆäËü LED ÕÕÃ÷
µä·¶Ó¦ÓÃÔ­Àíͼ
µÂÓ®¡¤(VWIN)¹Ù·½ÍøÕ¾-ACÃ×À¼¹Ù·½ÏàÖúͬ°é
·â×°
  • µÂÓ®¡¤(VWIN)¹Ù·½ÍøÕ¾-ACÃ×À¼¹Ù·½ÏàÖúͬ°é
ÊÖÒÕÎĵµ
ÎĵµÀàÐÍ ÎÊÌâ ÀàÐÍ ÎļþÏÂÔØ
¹æ¸ñÊé BP2616EL pdf ÍêÕû°æ
µÂÓ®¡¤(VWIN)¹Ù·½ÍøÕ¾-ACÃ×À¼¹Ù·½ÏàÖúͬ°é
µÂÓ®¡¤(VWIN)¹Ù·½ÍøÕ¾-ACÃ×À¼¹Ù·½ÏàÖúͬ°é
µÂÓ®¡¤(VWIN)¹Ù·½ÍøÕ¾-ACÃ×À¼¹Ù·½ÏàÖúͬ°é
µÂÓ®¡¤(VWIN)¹Ù·½ÍøÕ¾-ACÃ×À¼¹Ù·½ÏàÖúͬ°é
¡¾ÍøÕ¾µØÍ¼¡¿