µÂÓ®VWIN

µÂÓ®¡¤(VWIN)¹Ù·½ÍøÕ¾-ACÃ×À¼¹Ù·½ÏàÖúͬ°é Ä¿½ñλÖ㺣º£º Ê×Ò³ ²úÆ·ÖÐÐÄ>LEDÕÕÃ÷Çý¶¯Ð¾Æ¬>·Çµ÷¹â>Boost ºãѹºãÁ÷
¼òÊö
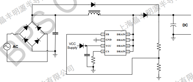
BP2636CGL ÊÇÒ»¿î¸ßЧÂÊ¡¢¡¢¸ß PFÖµ¡¢¡¢µÍ THD µÄÉýѹÐÍ PFCÇý¶¯Ð¾Æ¬¡£Ð¾Æ¬½ÓÄɵ¼Í¨Ê±¼ä¿ØÖÆ£¬£¬Í¬Ê±ÊÆÇéÔڹȵ׿ªÍ¨Ä£Ê½£¬£¬ÓÐÖúÓÚÓÅ»¯ EMIºÍЧÂÊ¡£ BP2636CGLÎÞÐ踨ÖúÈÆ×éʵÏÖÍ˴żì²â¡£Í¬Ê±½ÓÄɸßѹÆô¶¯ºÍ¹©µç£¬£¬ÄÚÖû·Â·Åâ³¥£¬£¬Ö»ÐèÒªºÜÉÙµÄÍâΧԪ¼þ£¬£¬¼´¿ÉʵÏÖÓÅÒìµÄºãÑ¹ÌØÕ÷£¬£¬¼«´óµØ½ÚÔ¼ÁËϵͳ±¾Ç®ºÍÌå»ý¡£ BP2636CGL ¾ßÓжàÖØ±£»£» £»¤¹¦Ð§£¬£¬°üÀ¨Êä³ö¹ýѹ±£»£» £»¤(OVP)FB ¶Ì·±£»£» £»¤¡¢¡¢¹¦ÂÊ¿ª¹Ø¹Ü¹ýÁ÷±£»£» £»¤¡¢¡¢Ð¾Æ¬Î¶ȹýÈȱ£»£» £»¤µÈ¡£
ÓÅÊÆ

    ȫѹ¹æÄ£ÄÚ PF>0.9,THD<10%

    µ¥ÈÆ×éµç¸Ð£¬£¬ÍâΧ¾«¼ò

    È«³Ì¹Èµ×¿ªÍ¨

    ¸ßѹ¿ìËÙÆô¶¯

    ¸ßÊä³öµçѹ¾«¶È

    Ö§³Ö DC ÊäÈë

Ó¦ÓÃÁìÓò
  • BoostAPFC ºãѹµç·
µä·¶Ó¦ÓÃÔ­Àíͼ
µÂÓ®¡¤(VWIN)¹Ù·½ÍøÕ¾-ACÃ×À¼¹Ù·½ÏàÖúͬ°é
·â×°
  • µÂÓ®¡¤(VWIN)¹Ù·½ÍøÕ¾-ACÃ×À¼¹Ù·½ÏàÖúͬ°é
ÊÖÒÕÎĵµ
ÎĵµÀàÐÍ ÎÊÌâ ÀàÐÍ ÎļþÏÂÔØ
¹æ¸ñÊé BP2636CGL pdf ÍêÕû°æ
µÂÓ®¡¤(VWIN)¹Ù·½ÍøÕ¾-ACÃ×À¼¹Ù·½ÏàÖúͬ°é
µÂÓ®¡¤(VWIN)¹Ù·½ÍøÕ¾-ACÃ×À¼¹Ù·½ÏàÖúͬ°é
µÂÓ®¡¤(VWIN)¹Ù·½ÍøÕ¾-ACÃ×À¼¹Ù·½ÏàÖúͬ°é
µÂÓ®¡¤(VWIN)¹Ù·½ÍøÕ¾-ACÃ×À¼¹Ù·½ÏàÖúͬ°é
¡¾ÍøÕ¾µØÍ¼¡¿