µÂÓ®VWIN

µÂÓ®¡¤(VWIN)¹Ù·½ÍøÕ¾-ACÃ×À¼¹Ù·½ÏàÖúͬ°é Ä¿½ñλÖ㺣º£º Ê×Ò³ ²úÆ·ÖÐÐÄ>LEDÕÕÃ÷Çý¶¯Ð¾Æ¬>·Çµ÷¹â>Boost ºãѹºãÁ÷
¼òÊö
BP2636CG ÊÇÒ»¿î¸ßЧÂÊ¡¢¸ß PF Öµ¡¢µÍ THD µÄÉýѹÐÍ PFCÇý¶¯Ð¾Æ¬¡£¡£¡£Ð¾Æ¬½ÓÄɵ¼Í¨Ê±¼ä¿ØÖÆ £¬Í¬Ê±ÊÆÇéÔڹȵ׿ªÍ¨Ä£Ê½ £¬ÓÐÖúÓÚÓÅ»¯ EMIºÍЧÂÊ¡£¡£¡£ BP2636CGÎÞÐ踨ÖúÈÆ×éʵÏÖÍ˴żì²â¡£¡£¡£Í¬Ê±½ÓÄɸßѹÆô¶¯ºÍ¹©µç £¬ÄÚÖû·Â·Åâ³¥ £¬Ö»ÐèÒªºÜÉÙµÄÍâΧԪ¼þ £¬¼´¿ÉʵÏÖÓÅÒìµÄºãÑ¹ÌØÕ÷ £¬¼«´óµØ½ÚÔ¼ÁËϵͳ±¾Ç®ºÍÌå»ý¡£¡£¡£ BP2636CG ¾ßÓжàÖØ±£»£»¤¹¦Ð§ £¬°üÀ¨Êä³ö¹ýѹ±£»£»¤(OVP)¡¢FB ¶Ì·±£»£»¤¡¢¹¦ÂÊ¿ª¹Ø¹Ü¹ýÁ÷±£»£»¤¡¢Ð¾Æ¬Î¶ȹýÈȱ£»£»¤µÈ¡£¡£¡£
ÓÅÊÆ

    ȫѹ¹æÄ£ÄÚ PF>0.9,THD<10%

    µ¥ÈÆ×éµç¸Ð £¬ÍâΧ¾«¼ò

    È«³Ì¹Èµ×¿ªÍ¨

    ¸ßѹ¿ìËÙÆô¶¯

    ¸ßÊä³öµçѹ¾«¶È

    Ö§³Ö DC ÊäÈë

    ÄÚ²¿¼¯³É±£»£»¤¹¦Ð§

Ó¦ÓÃÁìÓò
  • BoostAPFC ºãѹµç·
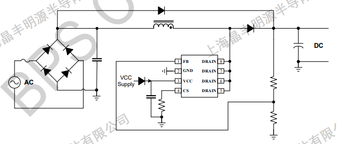
µä·¶Ó¦ÓÃÔ­Àíͼ
µÂÓ®¡¤(VWIN)¹Ù·½ÍøÕ¾-ACÃ×À¼¹Ù·½ÏàÖúͬ°é
·â×°
  • µÂÓ®¡¤(VWIN)¹Ù·½ÍøÕ¾-ACÃ×À¼¹Ù·½ÏàÖúͬ°é
ÊÖÒÕÎĵµ
ÎĵµÀàÐÍ ÎÊÌâ ÀàÐÍ ÎļþÏÂÔØ
¹æ¸ñÊé BP2636CG pdf ÍêÕû°æ
µÂÓ®¡¤(VWIN)¹Ù·½ÍøÕ¾-ACÃ×À¼¹Ù·½ÏàÖúͬ°é
µÂÓ®¡¤(VWIN)¹Ù·½ÍøÕ¾-ACÃ×À¼¹Ù·½ÏàÖúͬ°é
µÂÓ®¡¤(VWIN)¹Ù·½ÍøÕ¾-ACÃ×À¼¹Ù·½ÏàÖúͬ°é
µÂÓ®¡¤(VWIN)¹Ù·½ÍøÕ¾-ACÃ×À¼¹Ù·½ÏàÖúͬ°é
¡¾ÍøÕ¾µØÍ¼¡¿