¼òÊö
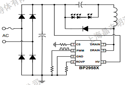
BP2958XÊÇÒ»¿îÖ§³ÖPWMÊäÈëµ÷¹âµÄ¸ß¾«¶È½µÑ¹ÐÍLEDºãÁ÷Çý¶¯Ð¾Æ¬£¬£¬£¬È«³Ì½ÓÄÉÄ£Äâµ÷¹â¿ØÖÆÄ£Ê½£¬£¬£¬×¨ÎªÎÞÆµÉÁÎÞÔëÉù LED ÖÇÄÜÕÕÃ÷Ó¦ÓöøÉè¼Æ¡£¡£¡£BP2958XÄܹ»µÖ´ïÓÅÒìµÄµ÷¹âÏßÐԶȺÍÊä³öµçÁ÷Ò»ÖÂÐÔ£¬£¬£¬ÊÊÓÃÓÚ85Vac~265VacÈ«¹æÄ£ÊäÈëµçѹµÄ·Ç¸ôÀ뽵ѹÐÍLEDºãÁ÷µçÔ´¡£¡£¡£
BP2958X оƬ¼¯³É¸ßѹÆô¶¯µç·ºÍ 500V¹¦Âʹܣ¬£¬£¬ÎÞÐèVCC µçÈݺ͸¨ÖúÈÆ×飬£¬£¬Ö»ÐèÒªºÜÉÙµÄÍâΧԪ¼þ£¬£¬£¬¼´¿ÉʵÏÖÓÅÒìµÄºãÁ÷ÌØÕ÷£¬£¬£¬¼«´óµÄ½ÚÔ¼ÁËϵͳ±¾Ç®ºÍÌå»ý¡£¡£¡£BP2958XоƬÄÚ²¿´øÓи߾«¶ÈµÄµçÁ÷²ÉÑùµç·£¬£¬£¬À´ÊµÏÖ׼ȷµÄ LED ºãÁ÷Êä³öºÍÓÅÒìµÄÏßµçѹµ÷½âÂÊ¡£¡£¡£BP2958X¾ßÓжàÖØ±£»£»£»¤¹¦Ð§,°üÀ¨LED¿ªÂ·±£»£»£»¤£¬£¬£¬LED¶Ì·±£»£»£»¤£¬£¬£¬Ð¾Æ¬Î¶ȹýÈȵ÷ÀíµÈ¡£¡£¡£