德赢VWIN

德赢·(VWIN)官方网站-AC米兰官方相助同伴 目今位置:: 首页 产品中心>LED照明驱动芯片>调光>DC-DC PWM调光
简述
BP1389 是一款接纳滞环控制的可深度调光的降压型 LED 恒流控制器,,特殊适适用于 80V 以下直流输入的 DALI调光、0-10V调光和 PWM 调光等 LED 恒流应用。 BP1389 的 ADIM 引脚可接受模拟调光信号,,调光规模5%6-100%6。 BP1389 的 PWM 引脚接受 PWM 调光信号举行斩波调光。BP1389提供输出电压和输出电流反馈信号,,使于 DAL调光应用中实现更为重大的控制。
优势

    输入电压可达 80V

    自力的 ADIM 和 PWM 双调光接口,,ADIM 调光规模

    5%6~100%,,综合调光深度低至 0.1%

    适合宽输出电压规模

    滞环控制模式,,恒流精度≤±3%

    6调光全程启动速率快

    高精度 5V 基准电压

    最大事情频率 1MHZ

应用领域
  • DALI 调光、0-10V 调光、无线智能调光
  • LCD 背光照明
  • 可调光 LED 灯
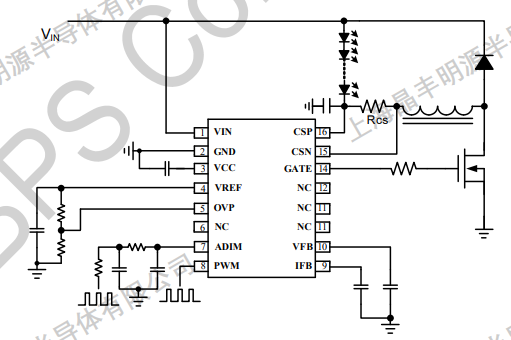
典范应用原理图
德赢·(VWIN)官方网站-AC米兰官方相助同伴
封装
  • 德赢·(VWIN)官方网站-AC米兰官方相助同伴
手艺文档
文档类型 问题 类型 文件下载
规格书 BP1389 pdf 完整版
德赢·(VWIN)官方网站-AC米兰官方相助同伴
德赢·(VWIN)官方网站-AC米兰官方相助同伴
德赢·(VWIN)官方网站-AC米兰官方相助同伴
德赢·(VWIN)官方网站-AC米兰官方相助同伴
【网站地图】