德赢VWIN

德赢·(VWIN)官方网站-AC米兰官方相助同伴 目今位置::: 首页 产品中心>LED照明驱动芯片>调光>0-10V调光
简述
BP3177DG是一款适用于反激电路的隔离低PF可调光LED驱动器,支持 PWM 和模拟调光信号,全程模拟调光,可以实现高精度、、无频闪的照明。 BP3177DG 控制的反激电路事情在电感电流临界导通和准谐振模式,从而实现更高的转换效率和更低的电磁滋扰(EMI),提高变压器的使用率。BP3177DG接纳了先进的原边采样恒流算法,可实现优异的线性调解率和负载调解率同时省去了次边反馈元件,简化了 BOM 数目和系统本钱
优势

    支持 PWM 调光和模拟调光信号,调光深度低至

    1%,且低端可关断

    输出电流基准精度±3%

    深度调光时优异的批量一致性

    支持宽输出负载电压规模

    内置线电压赔偿和负载赔偿

应用领域
  • LED 面板灯、、格栅灯
  • LED 路灯
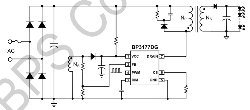
典范应用原理图
德赢·(VWIN)官方网站-AC米兰官方相助同伴
封装
  • 德赢·(VWIN)官方网站-AC米兰官方相助同伴
手艺文档
文档类型 问题 类型 文件下载
规格书 BP3177DG pdf 完整版
相关文章
  • 高效率,低本钱 | 42W DALI调光方案

    2024-06-21
德赢·(VWIN)官方网站-AC米兰官方相助同伴
德赢·(VWIN)官方网站-AC米兰官方相助同伴
德赢·(VWIN)官方网站-AC米兰官方相助同伴
德赢·(VWIN)官方网站-AC米兰官方相助同伴
【网站地图】