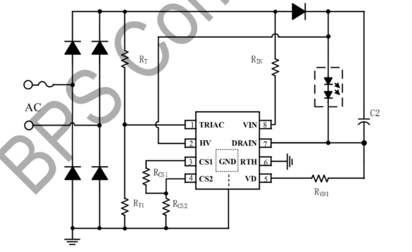
ÍâΧµç·¼òÆÓ£¬£¬£¬Çý¶¯Æ÷Ìå»ýС
ÓÅÒìµÄ¿É¿Ø¹èµ÷¹â¼æÈÝÐÔ
ÄÚÖà 350V¸ßѹ MOS ¹Ü
ĸÏßµçѹת±ä+10%ÈÔ¿ÉÕý³£ÊÂÇé
¼¯³É¸ßѹÆô¶¯Ïß·£¬£¬£¬³¬¿ì LED Æô¶¯
¡À5% LED Êä³öµçÁ÷¾«¶È
| ÎĵµÀàÐÍ | ÎÊÌâ | ÀàÐÍ | ÎļþÏÂÔØ |
| ¹æ¸ñÊé | BP5178GS | ÍêÕû°æ |



