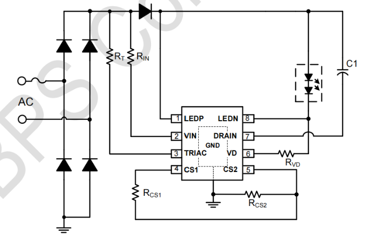
ÍâΧµç·¼òÆÓ£¬£¬£¬Çý¶¯Æ÷Ìå»ýС
ÓÅÒìµÄ¿É¿Ø¹èµ÷¹â¼æÈÝÐÔ
¼¯³ÉȥƵÉÁÏß·
ÄÚÖà 350V ¸ßѹ MOS ¹Ü
ĸÏßµçѹת±äÊ¿10%ÈÔ¿ÉÕý³£ÊÂÇé
¼¯³É¸ßѹÆô¶¯Ïß·£¬£¬£¬³¬¿ì LED Æô¶¯