德赢VWIN

德赢·(VWIN)官方网站-AC米兰官方相助同伴 current location:: Home Product Center>AC/DC Power Management IC>Isolated Power Supply>SSR Feedback By Opto-Isolator
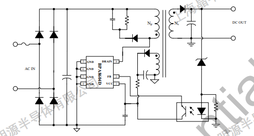
Sketch
BPA8604D is a high performance ,highly integrated and lowstandby power consumption off-line switcher. it's mainlyused in household appliances auxiliary power supply, forexample microwave ovens and electromagnetic cookers. BPA8604D is integrated with 700v high voltage powerMOSFET, high voltage startup and self-bias power supplyand current sampling circuit. Simple pulse number controlwithout external compensation circuit can realize high loopbandwidth and fast dynamic response.
Advantage

    Integrated 700v power MOSFET

    No-load power consumption <50mW at 230VAc withauxiliary winding,<150mW at 230vAC with self-biasing

    Excellenttransientresponse,with no outputovershoot

    Integrated high voltage startup and self-bias powersupply

    Frequency jitter for EMl improvement

Application area
  • Microwave oven
  • Home appliances
Schematic diagram
德赢·(VWIN)官方网站-AC米兰官方相助同伴
Package
  • 德赢·(VWIN)官方网站-AC米兰官方相助同伴
Technical documents
Document type Title Type Download
Specification sheet BPA8604D pdf Full version
Related articles
  • The Extremely Quiet BLDC Blender Solution

    2024-11-08
1748932038544
【网站地图】