德赢VWIN

德赢·(VWIN)官方网站-AC米兰官方相助同伴 current location: Home Product Center>AC/DC Power Management IC>Isolated Power Supply>SSR Feedback By Opto-Isolator
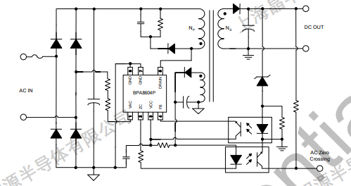
Sketch
BPA8604P is a high performance ,highly integrated and lowstandby power consumption off-line switcher. It's mainlyused in household appliances auxiliary power supply, forexample microwave ovens and electromagnetic cookers. ltintegrates the function of ac voltage zero crossingdetection and zero crossing signal output, The ac voltagezero crossing signal can be used for zero crossing switch ofrelay, SCR and other devices to reduce the switching stressand prolong the device life.
Advantage

    Integrated AC voltage zero crossing detection and zerocrossing signal output function

    Integrated 700Vpower MOSFET

    No-load power consumption <50mW at 230VAC withauxiliary winding.<150mW at 230VAc with self-biasing

    Excellenttransient response, with no outpu overshoot

    Integrated high voltage startup and self-bias powersupply

Application area
  • Microwave oven
  • Home appliances
Schematic diagram
德赢·(VWIN)官方网站-AC米兰官方相助同伴
Package
  • 德赢·(VWIN)官方网站-AC米兰官方相助同伴
Technical documents
Document type Title Type Download
Specification sheet BPA8604P pdf Full version
1748932038544
【网站地图】