德赢VWIN

德赢·(VWIN)官方网站-AC米兰官方相助同伴 current location:: Home Product Center>AC/DC Power Management IC>Isolated Power Supply>SSR Feedback By Opto-Isolator
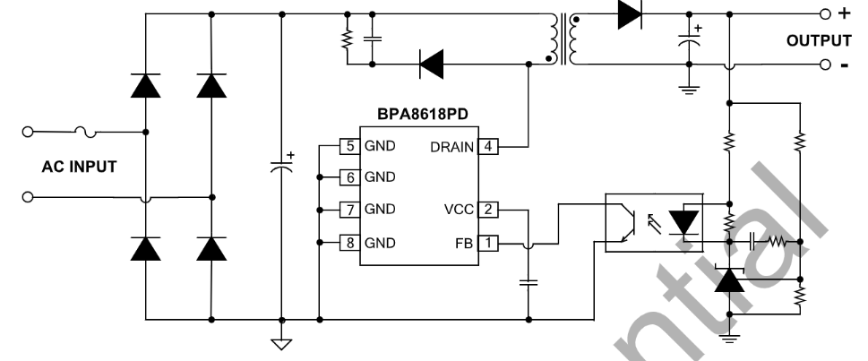
Sketch
BPA8618PD is a highly integrated off-line switcher. lt'sdesigned for Flyback application with universal input(85VAC-265VAC)range. By equipped with a series of advanced technology, itachieved high reliability, high performance, and lowsystem cost, reduced component count in the same time. For high reliability, it is integrated with 750V high voltagepower MOSFET. Current sensing circuit is also integratedto eliminate extra components and power consumption.
Advantage

    Integrated 750V power MOSFET

    Self-biased

    No-load power consumption <50mW at 230VACwith auxiliary winding,<150mW at 230VAC withself-biasing

    Excellent transient response,withno output

    overshoot

    Internal soft start

    Frequencyjitter for EMl improvement

Application area
  • Home appliances
  • PC standby power supply
  • Communication, industrial controls
  • Adapter, charger
Schematic diagram
德赢·(VWIN)官方网站-AC米兰官方相助同伴
Package
  • 德赢·(VWIN)官方网站-AC米兰官方相助同伴
Technical documents
Document type Title Type Download
Specification sheet BPA8618PD pdf Full version
1748932038544
【网站地图】