µÂÓ®VWIN

µÂÓ®¡¤(VWIN)¹Ù·½ÍøÕ¾-ACÃ×À¼¹Ù·½ÏàÖúͬ°é current location£º Home Product Center>LED Lighting Driver IC>Non-Dimmable>AC/DC Non-Isolated Low PF
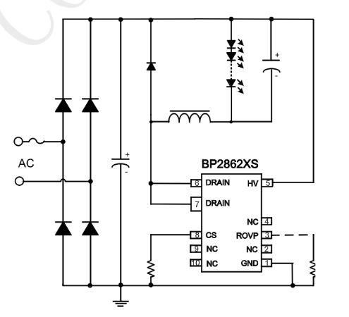
Sketch
BP2862XS is a high precision Buck constant currentLED driver with external OVP function. The deviceoperates in critical conduction mode and is suitablefor 85Vac~265Vac universal input offline LED lightingThe ROvP pin has enable function and suitable forcolor switch and sensor lamp applications. The BP2862XS integrates a 500V power MOSFET, withgate MOSFET driving technique. lt doesn¡¯t need VCCcapacitor and startup resistor. lt can achieve excellentconstant current performance with very few externalcomponents
Advantage

    Enable Function is compatible with color switchand sensor lamp applications.

    OVP has strong anti-interference capability

    No VCC Capacitor and Startup Resistor

    Integrated HV JFET for lC Power Supply

    Configurable OVP by Rovp resistor

    No flicker in parallel with several lamps

Application area
  • LED Bulb
  • Other LED Lighting
Schematic diagram
µÂÓ®¡¤(VWIN)¹Ù·½ÍøÕ¾-ACÃ×À¼¹Ù·½ÏàÖúͬ°é
Package
  • µÂÓ®¡¤(VWIN)¹Ù·½ÍøÕ¾-ACÃ×À¼¹Ù·½ÏàÖúͬ°é
Technical documents
Document type Title Type Download
Specification sheet BP2862XS pdf Easy version Full version
1748932038544
¡¾ÍøÕ¾µØÍ¼¡¿